13

11

-

2025

从机械骨架到智能内核:功能铁架系统的柔性制

作者: bjl平台官方网站


从机械骨架到智能内核:功能铁架系统的柔性制

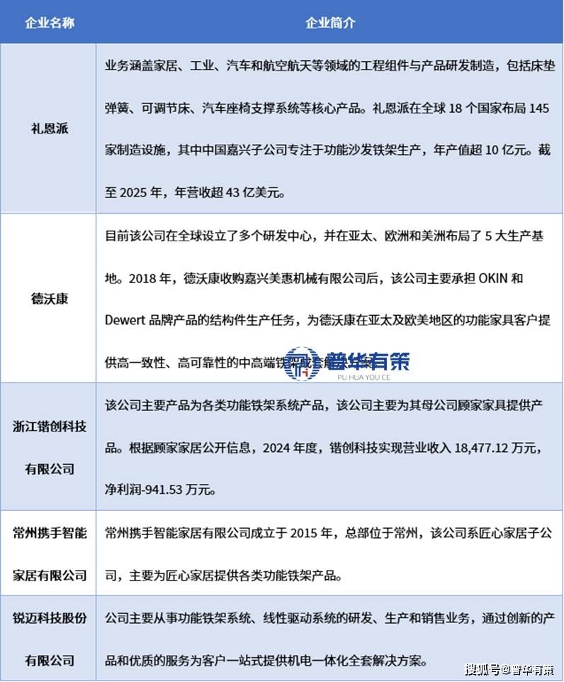
  功能铁架系统是一种可实现机械舒展的金属框架,可以或许根据预设的角度和位移进行活动,从而实现全体布局的姿势调整。该系统的核构凡是由多段金属构件通过毗连机构组合而成,代替保守固定框架,使座椅、电动床等产物可以或许正在多种姿势之间实现平稳过渡。功能铁架系统可按照预定的角度取位移轨迹前进履态形变,是驱能沙发、智能床等产物实现形态调理的焦点部件。按照产物布局的分歧,正在沙发范畴中,功能铁架系统次要可分为铁架落地式、扶手落地式以及欧式单椅等类别。履历全球卫生事务后,功能沙发铁架产物销量从2022年的4,129。50万套提拔至2024年的4,943。50万套,年均复合增加率跨越9%。瞻望将来,跟着全球栖身场景日益多元化以及功能型家居产物普及率的持续提拔,全球功能沙发铁架市场估计将送来新一轮的暖和增加。到2029年,该市场发卖量无望冲破6,000万套。取此同时,功能沙发正在智能化取矫捷组合等方面的使用不竭深化,将进一步拉动对中高机能铁架的现实需求。此外,制制端尺度化取模块化程度的提拔,也将无效提拔全体供应链的响应效率。2022年至2024年,全球智能电动床铁架市场连结稳健扩张,发卖量从约1093。8万套增加至约1241。2万套,年复合增加率跨越6%。这表白智能电动床铁架做为健康家居、适老化场景及舒服睡眠体验的主要构成部门,正在全球市场的渗入率正持续提拔。瞻望将来,全球智能电动床铁架市场估计将延续快速增加态势,进入量价齐升的新阶段。发卖量估计从约1241。2万套增加至约1788。2万套,年复合增加率将达到约7。6%。将来五年,跟着智能健康家居的深切普及,智能电动床将正在家庭卧室、养老机构、康复医疗等多元场景中加快渗入。同时,消费者对床体舒服度取智能化办理体验的需求不竭提拔,将进一步鞭策高规格电动铁架产物渗入率的上升。跟着社会经济成长和居平易近糊口程度提拔,功能铁架产物正在满脚根基姿势调理功能的根本上,进一步正在空间节约、利用舒服性等方面遭到更多关心。这些机能取需求的实现,取功能铁架的设想取开辟慎密相关,鞭策产物持续迭代升级。例如,陪伴家庭洁净机械人的普及,功能沙发铁架行业响应推出可适配洁净机械人通行的产物设想;针对亚洲家庭客堂空间无限的特点,行业内逐渐推广零靠墙设想,使功能沙发正在更为紧凑的空间内实现姿势变换,提拔空间操纵效率。智能制制已成为功能铁架系统行业的主要成长标的目的。通过建立高度集成、从动化的出产系统,使用数字化制制手艺,并共同智能出产节制取监测系统,实现对出产过程的精准管控,从而无效提拔原材料操纵率、出产效率和产质量量,同时降低出产成本。当前,功能铁架系统产物订单呈现多规格、小批量、设想多样化等特征,出产复杂度不竭提高。为快速响应客户的个性化取定制化需求,行业正积极推进出产流程的智能化取柔性化升级。国度层面积极鞭策智能家居、健康养老等新兴消费范畴的成长,为功能沙发、智能床等具备多场景合用性、健康化取智能化特征的产物供给了有益的政策。近年来,多地出台家居消费补助政策(如“以旧换新”“绿色智能家电下乡”),明白将功能沙发及其他电能家具纳入补助范畴。部门地域对智能功能沙发的单品补助可达数百元,显著降低了消费者的换新门槛。此类国度层面的补助政策不只无效激发了下沉市场的消费潜力,也指导企业加快手艺立异取产物布局优化,推能铁架正在财产链中的价值提拔,强化其做为智能家居焦点部件的计谋定位。功能沙发铁架行业的成长得益于全球软体家具市场的稳步增加、居平易近糊口程度的提高以及功能沙发产物渗入率的持续提拔。目前,中国、美国和欧洲已成为全球功能沙发铁架的次要采购市场。从商业款式来看,美国、充脚的原材料供应以及先辈的出产手艺,吸引了大量国际财产转移,已成为该产物的次要出口国。行业内的次要企业有礼恩派、德沃康、浙江锴创科技无限公司、常州联袂智能家居无限公司、锐迈科技股份无限公司等。《“十五五”期间功能铁架系统行业市场调研及成长趋向预测演讲》涵盖行业全球及中国成长概况、供需数据、市场规模,财产政策/规划、相关手艺/专利、合作款式、上逛原料环境、下逛次要使用市场需求规模及前景、区域布局、市场集中度、沉点企业/玩家,企业拥有率、行业特征、驱动要素、市场前景预测,投资策略、次要壁垒形成、相关风险等内容。同时普华有策消息征询无限公司还供给市场专项调研项目、财产研究演讲、财产链征询、专精特新小巨人认证、市场拥有率演讲、十五五规划、项目后评价演讲、BP贸易打算书、财产图谱、财产规划、蓝、国度级制制业单项冠军企业认证、IPO募投可研、IPO工做草稿征询等办事。查看更多。


bjl平台官方网站